陈树生1,2, 贾苜梁1,2, 林家豪1,2, 金世轶1,2, 高正红1,2, 王岳青3,4(
), 马志强5, 李铮6, 段辰龙7, 李佳伟8
收稿日期:2024-09-12
修回日期:2024-10-09
接受日期:2024-10-25
出版日期:2024-11-19
发布日期:2024-11-18
通讯作者:
王岳青
E-mail:yqwang2013@163.com
基金资助:
Shusheng CHEN1,2, Muliang JIA1,2, Jiahao LIN1,2, Shiyi JIN1,2, Zhenghong GAO1,2, Yueqing WANG3,4(
), Zhiqiang MA5, Zheng LI6, Chenlong DUAN7, Jiawei LI8
Received:2024-09-12
Revised:2024-10-09
Accepted:2024-10-25
Online:2024-11-19
Published:2024-11-18
Contact:
Yueqing WANG
E-mail:yqwang2013@163.com
Supported by:摘要:
在自然语言处理和计算机视觉领域取得颠覆性应用的生成式模型正成为数智化的新型技术基座,是未来驱动飞行器技术智能化发展的重要引擎。综述了生成式模型赋能飞行器技术应用进展。首先,总结了生成式模型架构的发展历程,详细介绍了变分自编码器、生成对抗网络、扩散模型、Transformer等基本原理架构和改进方向。其次,归纳了生成式模型在飞行器空气动力学、航迹预测和目标检测等领域的典型应用和变革情况;关注了参数化建模、气动预测模型、反设计等飞行器空气动力设计关键技术的发展趋势;探讨了实时航迹预测、完整航迹预测、协同航迹预测和预测误差补偿的智能实现方法;从现有目标检测方法改进角度分析了生成式模型在多尺度融合、超分辨率增强和数据增强中的作用。最后,从模型方法和应用场景拓展角度展望了生成式模型赋能飞行器技术未来的研究方向,针对构建可解释的通用大模型和推动垂直领域应用等方面提出了发展建议。
中图分类号:
陈树生, 贾苜梁, 林家豪, 金世轶, 高正红, 王岳青, 马志强, 李铮, 段辰龙, 李佳伟. 生成式模型赋能飞行器技术应用研究进展与展望[J]. 航空学报, 2025, 46(10): 631194.
Shusheng CHEN, Muliang JIA, Jiahao LIN, Shiyi JIN, Zhenghong GAO, Yueqing WANG, Zhiqiang MA, Zheng LI, Chenlong DUAN, Jiawei LI. Empowering aircraft technology applications with generative models: Research progress and prospects[J]. Acta Aeronautica et Astronautica Sinica, 2025, 46(10): 631194.
表1
GAN的典型变体
| 改进方式 | 分类 | 模型变体 | 改进策略 |
|---|---|---|---|
| 目标函数改进 | 基于f-散度的改进 | f-GAN[ | 根据任意凸函数下的f-散度构建目标函数 |
| LSGAN[ | 采用最小二乘损失最小化Pearson χ2散度 | ||
| EBGAN[ | 将判别器视为能量函数 | ||
| 基于IPM的改进 | WGAN[ | 用Wasserstein距离代替JS散度改进分布距离度量方式 | |
| LS-GAN[ | 限制损失函数满足Lipschitz函数 | ||
| 架构改进 | 引入额外信息 | Semi-Supervised GAN[ | 增加真实样本的标注信息 |
| CGAN[ | 添加条件信息(标签、类别等) | ||
| InfoGAN[ | 引入隐变量表示生成数据与隐变量之间的互信息 | ||
| 整体架构改进 | StackGAN[ | 结合两个生成网络形成两段生成架构 | |
| CycleGAN[ | 通过两对生成器-判别器实现源域和生成域之间的映射,引入循环一致性损失 | ||
| 生成器改进 | AdaGAN[ | 基于Boosting算法混合多个弱生成器学习得到的特征 | |
| MADGAN[ | 引入多个生成器分别学习不同数据模式 | ||
| 判别器改进 | GMAN[ | 通过多个判别器学习不同数据模式 | |
| 交叉模型改进 | DC-GAN[ | 将卷积神经网络(Convolutional Neural Network, CNN)引入生成器和判别器 | |
| VAE-GAN[ | 利用VAE替代生成器 | ||
| SAGAN[ | 引入自注意力机制 | ||
| pix2pix[ | 采用基于U-Net的生成器和基于PatchGAN的判别器 |
| 1 | BUBECK S, CHANDRASEKARAN V, ELDAN R, et al. Sparks of artificial general intelligence: Early experiments with GPT-4[DB/OL]. arXiv preprint: 2303.12712, 2023. |
| 2 | 王亚珅, 方勇, 江昊, 等. 2023年生成式人工智能技术主要发展动向分析[J]. 无人系统技术, 2024, 7(2): 101-112. |
| WANG Y S, FANG Y, JIANG H, et al. Main development trends of generative artificial intelligence technology in 2023[J]. Unmanned Systems Technology, 2024, 7(2): 101-112 (in Chinese). | |
| 3 | OOI K B, TAN G W, AL-EMRAN M, et al. The potential of generative artificial intelligence across disciplines: Perspectives and future directions[J]. Journal of Computer Information Systems, 2025, 65(1): 76-107. |
| 4 | WANG H C, FU T F, DU Y Q, et al. Scientific discovery in the age of artificial intelligence[J]. Nature, 2023, 620(7972): 47-60. |
| 5 | 陈树生, 贾苜梁, 刘衍旭, 等. 变体飞行器变形方式及气动布局设计关键技术研究进展[J]. 航空学报, 2024, 45(6): 629595. |
| CHEN S S, JIA M L, LIU Y X, et al. Deformation modes and key technologies of aerodynamic layout design for morphing aircraft: Review[J]. Acta Aeronautica et Astronautica Sinica, 2024, 45(6): 629595 (in Chinese). | |
| 6 | KINGMA D P, WELLING M. Auto-encoding variational Bayes[DB/OL]. arXiv preprint: 1312.6114, 2023. |
| 7 | GOODFELLOW I J, POUGET-ABADIE J, MIRZA M, et al. Generative adversarial nets[C]∥ Proceedings of the 28th International Conference on Neural Information Processing Systems-Volume 2. New York: ACM, 2014: 2672-2680. |
| 8 | SOHL-DICKSTEIN J, WEISS E, MAHESWARANA⁃THAN N, et al. Deep unsupervised learning using nonequilibrium thermodynamics[C]∥ International Conference on Machine Learning. Lille: PMLR, 2015: 2256-2265. |
| 9 | VASWANI A, SHAZEER N, PARMAR N, et al. Attention is all you need[J]. Advances in Neural Information Processing Systems, 2017, 30: 5998-6008. |
| 10 | LECUN Y, CHOPRA S, HADSELL R, et al. Energy-based models[M]∥ Predicting Structured Data.Cambridge: The MIT Press, 2007: 191-246. |
| 11 | KINGMA D P, DHARIWAL P. Glow: Generative flow with invertible 1x1 convolutions[J]. Advances in Neural Information Processing Systems, 2018, 31: 10236-10245. |
| 12 | MILDENHALL B, SRINIVASAN P P, TANCIK M, et al. NeRF: Representing scenes as neural radiance fields for view synthesis[C]∥ Computer Vision-ECCV2020. Cham: Springer International Publishing, 2020: 405-421. |
| 13 | TU W J, DENG W J, GEDEON T, et al. A closer look at the robustness of contrastive language-image pre-training (CLIP)[C]∥ Proceedings of the 37th International Conference on Neural Information Processing Systems.New York: ACM, 2023: 13678-13691. |
| 14 | 任亚琪. 基于深度学习的scRNA-seq数据降维和聚类方法研究[D]. 长沙: 湖南大学, 2022. |
| REN Y Q. Research on dimensionality reduction and clustering method of scRNA-seq data based on deep learning[D]. Changsha: Hunan University, 2022 (in Chinese). | |
| 15 | 郭秋燕, 胡磊, 代劲. 基于云模型的变分自编码器数据压缩方法[J]. 电子技术应用, 2023, 49(10): 96-99. |
| GUO Q Y, HU L, DAI J. Variational autoencoder data compression algorithm based on cloud model[J]. Application of Electronic Technique, 2023, 49(10): 96-99 (in Chinese). | |
| 16 | 杨涛. 基于变分自编码器的文本生成模型研究[D]. 重庆: 西南大学, 2022. |
| YANG T. Research on text generation model based on variational auto-encoder[D]. Chongqing: Southwest University, 2022 (in Chinese). | |
| 17 | 张志昂, 廖光忠. 改进变分自编码器的工业时序数据异常检测[J]. 计算机工程与设计, 2024, 45(1): 17-23. |
| ZHANG Z A, LIAO G Z. Anomaly detection of industrial time series data based on variational autoencoder[J]. Computer Engineering and Design, 2024, 45(1): 17-23 (in Chinese). | |
| 18 | 谢胜利, 陈泓达, 高军礼, 等. 基于分布对齐变分自编码器的深度多视图聚类[J]. 计算机学报, 2023, 46(5): 945-959. |
| XIE S L, CHEN H D, GAO J L, et al. Deep multi-view clustering based on distribution aligned variational autoencoder[J]. Chinese Journal of Computers, 2023, 46(5): 945-959 (in Chinese). | |
| 19 | HIGGINS I, MATTHEY L, PAL A, et al. Beta-VAE: Learning basic visual concepts with a constrained variational framework[C]∥ International ConferenceonLearning Representations, 2017. |
| 20 | BURGESS C P, HIGGINS I, PAL A, et al. Understanding disentangling in β-VAE[DB/OL]. arXiv preprint: 1804.03599, 2018. |
| 21 | RAMACHANDRA G. Least square variational Bayesian autoencoder with regularization[DB/OL]. arXiv preprint: 1707.03134, 2017. |
| 22 | TOLSTIKHIN I, BOUSQUET O, GELLY S, et al. Wasserstein auto-encoders[DB/OL]. arXiv preprint: 1711.01558, 2017. |
| 23 | SOHN K, YAN X C, LEE H, et al. Learning structured output representation using deep conditional generative models[C]∥ Proceedings of the 29th International Conference on Neural Information Processing Systems-Volume 2. New York: ACM, 2015: 3483-3491. |
| 24 | BAO J M, CHEN D, WEN F, et al. CVAE-GAN: Fine-grained image generation through asymmetric training[C]∥ 2017 IEEE International Conference on Computer Vision (ICCV). Piscataway: IEEE Press, 2017: 2764-2773. |
| 25 | SHEN D H, CELIKYILMAZ A, ZHANG Y Z, et al. Towards generating long and coherent text with multi-level latent variable models[DB/OL]. arXiv preprint: 1902.00154, 2019. |
| 26 | LI R Z, ZHANG Y F, CHEN H X. Physically interpretable feature learning of supercritical airfoils based on variational autoencoders[J]. AIAA Journal, 2022, 60(11): 6168-6182. |
| 27 | VAN DEN OORD A, VINYALS O, KAVUKCUOGLU K, et al. Neural discrete representation learning[C]∥ Proceedings of the 31st International Conference on Neural Information Processing Systems. New York: ACM, 2017:6309-6318. |
| 28 | RAZAVI A, VAN DEN OORD A, VINYALS O. Generating diverse high-fidelity images with VQ-VAE-2[J]. Advances in Neural Information Processing Systems, 2019, 32:14866-14876. |
| 29 | 罗佳, 黄晋英. 生成式对抗网络研究综述[J]. 仪器仪表学报, 2019, 40(3): 74-84. |
| LUO J, HUANG J Y. Generative adversarial network: An overview[J]. Chinese Journal of Scientific Instrument, 2019, 40(3): 74-84 (in Chinese). | |
| 30 | 张营营. 生成对抗网络模型综述[J]. 电子设计工程, 2018, 26(5): 34-37, 43. |
| ZHANG Y Y. A survey on generative adversarial networks[J]. Electronic Design Engineering, 2018, 26(5): 34-37, 43 (in Chinese). | |
| 31 | 龚颖, 许文韬, 赵策, 等. 生成对抗网络在图像修复中的应用综述[J]. 计算机科学与探索, 2024, 18(3): 553-573. |
| GONG Y, XU W T, ZHAO C, et al. Review of application of generative adversarial networks in image restoration[J]. Journal of Frontiers of Computer Science and Technology, 2024, 18(3): 553-573 (in Chinese). | |
| 32 | 张彬, 周粤川, 张敏, 等. 生成对抗网络改进角度与应用研究综述[J]. 计算机应用研究, 2023, 40(3): 649-658. |
| ZHANG B, ZHOU Y C, ZHANG M, et al. Review of research on improvement and application of generative adversarial networks[J]. Application Research of Computers, 2023, 40(3): 649-658 (in Chinese). | |
| 33 | NOWOZIN S, CSEKE B, TOMIOKA R, et al. f-GAN: Training generative neural samplers using variational divergence minimization[J]. Advances in Neural Information Processing Systems, 2016, 29: 271-279. |
| 34 | MAO X D, LI Q, XIE H R, et al. Least squares generative adversarial networks[C]∥ 2017 IEEE International Conference on Computer Vision (ICCV). Piscataway: IEEE Press, 2017: 2813-2821. |
| 35 | ZHAO J B, MATHIEU M, LECUN Y. Energy-based generative adversarial network[DB/OL]. arXiv preprint: 1609.03126, 2016. |
| 36 | ARJOVSKY M, CHINTALA S, BOTTOU L, et al. Wasserstein generative adversarial networks[C]∥ Proceedings of the 34th International Conference on Machine Learning-Volume 70. New York: ACM, 2017: 214-223. |
| 37 | GULRAJANI I, AHMED F, ARJOVSKY M, et al. Improved training of Wasserstein GANs[C]∥ Proceedings of the 31st International Conference on Neural Information Processing Systems. New York: ACM, 2017: 5769-5779. |
| 38 | QI G J. Loss-sensitive generative adversarial networks on lipschitz densities[J]. International Journal of Computer Vision, 2020, 128(5): 1118-1140. |
| 39 | ODENA A. Semi-supervised learning with generative adversarial networks[DB/OL]. arXiv preprint: 1606.01583, 2016. |
| 40 | MIRZA M, OSINDERO S. Conditional generative adversarial nets[DB/OL]. arXiv preprint: 1411.1784, 2014. |
| 41 | CHEN X, DUAN Y, HOUTHOOFT R, et al. InfoGAN: Interpretable representation learning by information maximizing generative adversarial nets[J]. Advances in Neural Information Processing Systems, 2016, 29: 2172-2180. |
| 42 | ZHANG H, XU T, LI H S, et al. StackGAN: Text to photo-realistic image synthesis with stacked generative adversarial networks[C]∥ 2017 IEEE International Conference on Computer Vision (ICCV). Piscataway: IEEE Press, 2017: 5908-5916. |
| 43 | ZHU J Y, PARK T, ISOLA P, et al. Unpaired image-to-image translation using cycle-consistent adversarial networks[C]∥ 2017 IEEE International Conference on Computer Vision (ICCV). Piscataway: IEEE Press, 2017: 2242-2251. |
| 44 | TOLSTIKHIN I O, GELLY S, BOUSQUET O, et al. AdaGAN: Boosting generative models[J]. Advances in Neural Information Processing Systems, 2017, 30: 5424-5433. |
| 45 | GHOSH A, KULHARIA V, NAMBOODIRI V, et al. Multi-agent diverse generative adversarial networks[C]∥2018 IEEE/CVF Conference on Computer Vision and Pattern Recognition. Piscataway: IEEE Press, 2018: 8513-8521. |
| 46 | DURUGKAR I, GEMP I, MAHADEVAN S. Generative multi-adversarial networks[DB/OL]. arXiv preprint: 1611.01673, 2016. |
| 47 | RADFORD A, METZ L, CHINTALA S, et al. Unsupervised representation learning with deep convolutional generative adversarial networks[DB/OL]. arXiv preprint: 1511.06434, 2015. |
| 48 | LARSEN A B L, SØNDERBY S K, LAROCHELLE H, et al. Autoencoding beyond pixels using a learned similarity metric[C]∥ Proceedings of the 33rd International Conference on International Conference on Machine Learning-Volume 48. New York: ACM, 2016: 1558-1566. |
| 49 | ZHANG H, GOODFELLOW I, METAXAS D, et al. Self-attention generative adversarial networks[DB/OL].arXiv preprint: 1805.08318, 2018. |
| 50 | ISOLA P, ZHU J Y, ZHOU T H, et al. Image-to-image translation with conditional adversarial networks[C]∥ 2017 IEEE Conference on Computer Vision and Pattern Recognition (CVPR). Piscataway: IEEE Press, 2017: 5967-5976. |
| 51 | 王正龙, 张保稳. 生成对抗网络研究综述[J]. 网络与信息安全学报, 2021, 7(4): 68-85. |
| WANG Z L, ZHANG B W. Survey of generative adversarial network[J]. Chinese Journal of Network and Information Security, 2021, 7(4): 68-85 (in Chinese). | |
| 52 | HO J, JAIN A, ABBEEL P, et al. Denoising diffusion probabilistic models[C]∥ Proceedings of the 34th International Conference on Neural Information Processing Systems.New York: ACM, 2020: 6840-6851. |
| 53 | CROITORU F A, HONDRU V, IONESCU R T, et al. Diffusion models in vision: A survey[J]. IEEE Transactions on Pattern Analysis and Machine Intelligence, 2023, 45(9): 10850-10869. |
| 54 | SONG J M, MENG C L, ERMON S. Denoising diffusion implicit models[DB/OL]. arXiv preprint: 2010.02502, 2020. |
| 55 | ROMBACH R, BLATTMANN A, LORENZ D, et al. High-resolution image synthesis with latent diffusion models[C]∥ 2022 IEEE/CVF Conference on Computer Vision and Pattern Recognition (CVPR). Piscataway: IEEE Press, 2022: 10674-10685. |
| 56 | NICHOL A, DHARIWAL P. Improved denoising diffusion probabilistic models[DB/OL]. arXiv preprint: 2102.09672, 2021. |
| 57 | DHARIWAL P, NICHOL A, DHARIWAL P, et al. Diffusion models beat GANs on image synthesis[C]∥Proceedings of the 35th International Conference on Neural Information Processing Systems.New York: ACM, 2021: 8780-8794. |
| 58 | HO J, SALIMANS T. Classifier-free diffusion guidance[DB/OL]. arXiv preprint: 2207.12598, 2022. |
| 59 | SONG Y, ERMON S. Generative modeling by estimating gradients of the data distribution[J]. Advances in Neural Information Processing Systems, 2019, 32:11918-11930. |
| 60 | SONG Y, SOHL-DICKSTEIN J, KINGMA D P, et al. Score-based generative modeling through stochastic differential equations[DB/OL]. arXiv preprint: 2011.13456, 2016. |
| 61 | DOSOVITSKIY A, BEYER L, KOLESNIKOV A,et al. Animage is worth 16x16 words: Transformers for image recognition at scale[C]∥ International Conference on Learning Representations, 2021. |
| 62 | LIU Z, LIN Y T, CAO Y, et al. Swin transformer: Hierarchical vision transformer using shifted windows[C]∥2021 IEEE/CVF International Conference on Computer Vision (ICCV). Piscataway: IEEE Press, 2021: 9992-10002. |
| 63 | 唐志共, 朱林阳, 向星皓, 等. 智能空气动力学若干研究进展及展望[J]. 空气动力学学报, 2023, 41(7): 1-35. |
| TANG Z G, ZHU L Y, XIANG X H, et al. Some research progress and prospect of intelligent aerodynamics[J]. Acta Aerodynamica Sinica, 2023, 41(7): 1-35 (in Chinese). | |
| 64 | MASTERS D A, TAYLOR N J, RENDALL T, et al. Review of aerofoil parameterisation methods for aerodynamic shape optimisation[C]∥ 53rd AIAA Aerospace Sciences Meeting. Reston: AIAA, 2015. |
| 65 | SUN J H, SONG W B. A unified learning model for airfoil geometry fitting and efficient optimization[C]∥AIAA SCITECH 2023 Forum. Reston: AIAA, 2023. |
| 66 | 余婧, 蒋安林, 刘亮, 等. 基于PCA降维的气动外形参数化方法[J]. 航空学报, 2024, 45(10): 129125. |
| YU J, JIANG A L, LIU L, et al. PCA aerodynamic geometry parametrization method[J]. Acta Aeronautica et Astronautica Sinica, 2024, 45(10): 129125 (in Chinese). | |
| 67 | WU X J, ZHANG W W, PENG X H, et al. Benchmark aerodynamic shape optimization with the POD-based CST airfoil parametric method[J]. Aerospace Science and Technology, 2019, 84: 632-640. |
| 68 | 金世轶, 陈树生, 杨华, 等. 基于数据挖掘的翼型气动隐身多学科分析[J/OL]. 航空动力学报, (2024-10-12)[2025-03-07]. . |
| JIN S Y, CHEN S S, YANG H, et al. Multi-disciplinary analysis of aerodynamics stealth of airfoil based on data mining[J/OL]. Journal of Aerospace Power, (2024-10-12)[2025-03-07]. (in Chinese). | |
| 69 | 陈树生, 金世轶, 林家豪, 等. 一种基于数据挖掘的翼型气动隐身设计规则提取方法: CN117787117A[P]. 2024-03-29. |
| CHEN S S, JIN S Y, LIN J H . et al.A data mining based method for extracting aerodynamic stealth design rules for wing profiles: CN202311585346[P]. 2024-03-29 (in Chinese). | |
| 70 | JIN S Y, CHEN S S, FENG C, et al. Deep learning for airfoil aerodynamic-electromagnetic coupling optimization with random forest[J]. Physics of Fluids, 2024, 36(1): 017110. |
| 71 | KANG Y E, LEE D, YEE K. Physically interpretable airfoil parameterization using variational autoencoder-based generative modeling[C]∥ AIAA SCITECH 2024 Forum. Reston: AIAA, 2024. |
| 72 | SWANNET K, VARRIALE C, DOAN N A K. Towards universal parameterization: Using variational autoencoders to parameterize airfoils[C]∥ AIAA SCITECH 2024 Forum. Reston: AIAA, 2024. |
| 73 | XIE H R, WANG J, ZHANG M. Parametric generative schemes with geometric constraints for encoding and synthesizing airfoils[J]. Engineering Applications of Artificial Intelligence, 2024, 128: 107505. |
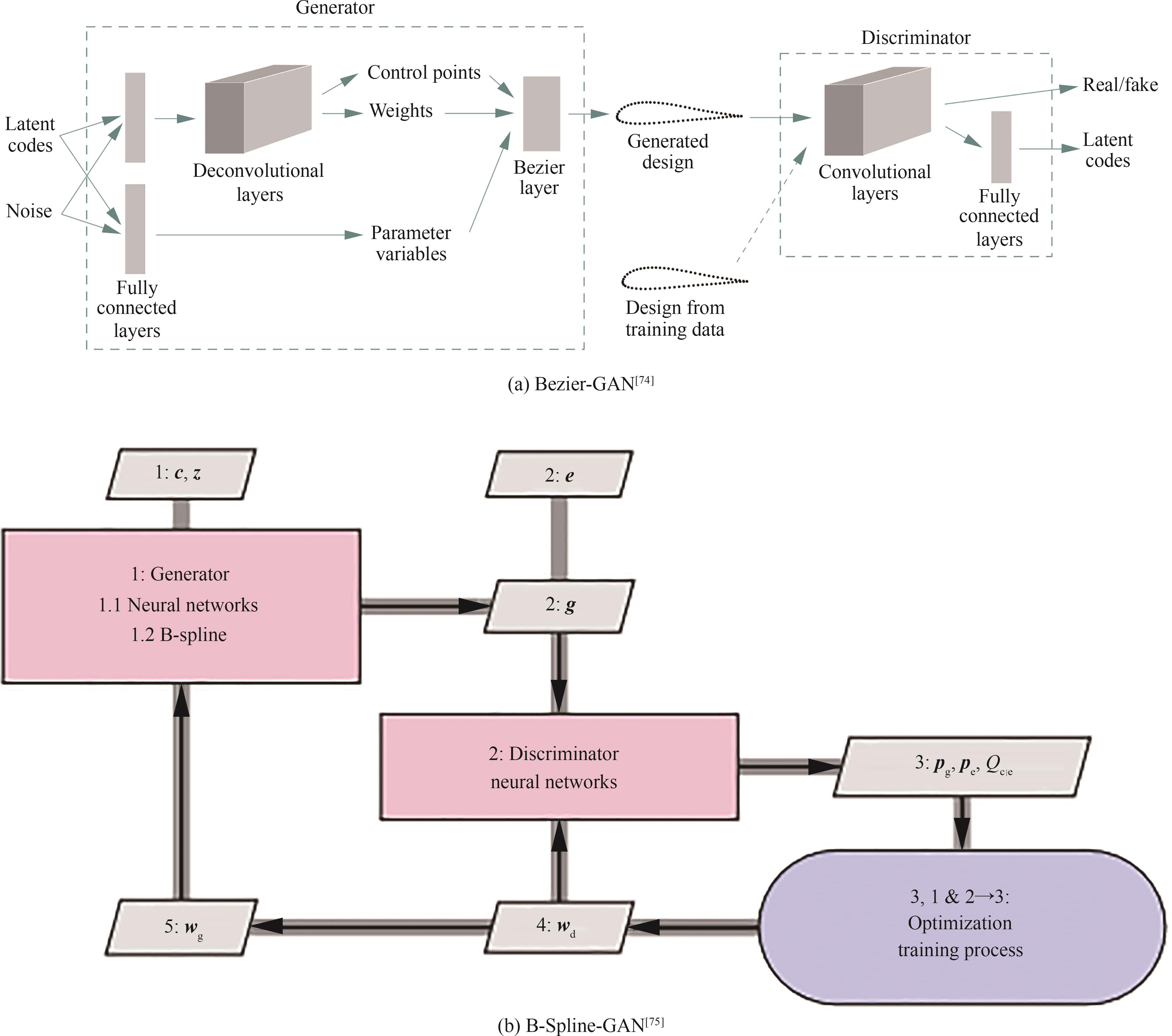
| 74 | CHEN W, FUGE M. BézierGAN: Automatic generation of smooth curves from interpretable low-dimensional parameters[DB/OL]. arXiv preprint: 1808.08871, 2018. |
| 75 | DU X S, HE P, MARTINS J R R A. Rapid airfoil design optimization via neural networks-based parameterization and surrogate modeling[J]. Aerospace Science and Technology, 2021, 113: 106701. |
| 76 | CHEN W, CHIU K, FUGE M. Aerodynamic design optimization and shape exploration using generative adversarial networks[C]∥ AIAA Scitech 2019 Forum. Reston:AIAA, 2019. |
| 77 | DU X S, HE P, MARTINS J R R A. A B-Spline-based generative adversarial network model for fast interactive airfoil aerodynamic optimization[C]∥ AIAA Scitech 2020 Forum.Reston: AIAA, 2020. |
| 78 | CHEN W, RAMAMURTHY A. Deep generative model for efficient 3D airfoil parameterization and generation[C]∥ AIAA Scitech 2021 Forum. Reston: AIAA, 2021. |
| 79 | LI J C, ZHANG M Q, TAY C M J, et al. Low-Reynolds-number airfoil design optimization using deep-learning-based tailored airfoil modes[J]. Aerospace Science and Technology, 2022, 121: 107309. |
| 80 | LI J C, ZHANG M Q, MARTINS J R R A, et al. Efficient aerodynamic shape optimization with deep-learning-based geometric filtering[J]. AIAA Journal, 2020, 58(10): 4243-4259. |
| 81 | WANG Y Y, SHIMADA K, BARATI FARIMANI A. Airfoil GAN: Encoding and synthesizing airfoils for aerodynamic shape optimization[J]. Journal of Computational Design and Engineering, 2023, 10(4): 1350-1362. |
| 82 | WEI Z, DUFOUR E R, PELLETIER C, et al. DiffAirfoil: An efficient novel airfoil sampler based on latent space diffusion model for aerodynamic shape optimization[C]∥ AIAA Aviation Forum and Ascend 2024. Reston: AIAA, 2024. |
| 83 | RUH M L, LIU X B, YU R, et al. Airfoil shape parameterization using reconstruction-error-minimizing generative adversarial networks[C]∥ AIAA Aviation 2023 Forum. Reston: AIAA, 2023. |
| 84 | CARPENTER M, HARTFIELD R, BURKHALTER J. A comprehensive approach to cataloging missile aerodynamic performance using surrogate modeling techniques and statistical learning[C]∥ 29th AIAA Applied Aerodynamics Conference. Reston: AIAA, 2011. |
| 85 | ÇETINER A E, YAGIZ B, GUZEL G, et al. CFD based response surface modeling with an application in missile aerodynamics[C]∥ 34th AIAA Applied Aerodynamics Conference. Reston: AIAA, 2016. |
| 86 | 孙帅. 基于RBF方法的扑翼非定常气动特性数值研究[D]. 北京: 北京理工大学, 2014. |
| SUN S. A numerical study of unsteady aerodynamic characteristics of flapping wing based on RBF[D]. Beijing: Beijing Institute of Technology, 2014 (in Chinese). | |
| 87 | 彭博, 聂蓉梅, 陈海东. 基于支持向量机的火箭气动学科代理模型构建方法[J]. 导弹与航天运载技术, 2013(4): 33-37. |
| PENG B, NIE R M, CHEN H D. Surrogate model construction for rocket aerodynamic discipline based on support vector machine[J]. Missiles and Space Vehicles, 2013(4): 33-37 (in Chinese). | |
| 88 | 胡伟杰. 基于机器学习的导弹气动性能与流场预测研究[D]. 南京: 南京航空航天大学, 2021. |
| HU W J. Research on the prediction of missile aerodynamic performance and flow field based on machine learning[D]. Nanjing: Nanjing University of Aeronautics and Astronautics, 2021 (in Chinese). | |
| 89 | DURU C, ALEMDAR H, BARAN O U. A deep learning approach for the transonic flow field predictions around airfoils[J]. Computers & Fluids, 2022, 236: 105312. |
| 90 | ZHANG H. A novel deep-learning-based pressure distribution prediction approach of airfoils[J]. Proceedings of the Institution of Mechanical Engineers, Part G: Journal of Aerospace Engineering, 2023, 237(16): 3786-3799. |
| 91 | ZHANG G B, HU L W, ZHANG J, et al. A multi-task learning method combined with GAN for aerodynamic prediction[C]∥ 2022 19th International Computer Conference on Wavelet Active Media Technology and Information Processing (ICCWAMTIP). Piscataway: IEEE Press, 2022: 1-5. |
| 92 | 张广博. 基于多任务学习的大差异性空气动力学数据建模方法研究[D]. 成都: 电子科技大学, 2023. |
| ZHANG G B. Research on modeling methods for high discrepant aerodynamic data based on multi-task learning[D]. Chengdu: University of Electronic Science and Technology of China, 2023 (in Chinese). | |
| 93 | 张骏, 张广博, 程艳青, 等. 一种气动大差异性数据多任务学习方法[J]. 空气动力学学报, 2022, 40(6): 64-72. |
| ZHANG J, ZHANG G B, CHENG Y Q, et al. A multi-task learning method for large discrepant aerodynamic data[J]. Acta Aerodynamica Sinica, 2022, 40(6): 64-72 (in Chinese). | |
| 94 | HU L W, XIANG Y, ZHANG J, et al. Aerodynamic data predictions based on multi-task learning[J]. Applied Soft Computing, 2022, 116: 108369. |
| 95 | WANG Y Q, DENG L, WAN Y B, et al. An intelligent method for predicting the pressure coefficient curve of airfoil-based conditional generative adversarial networks[J]. IEEE Transactions on Neural Networks and Learning Systems, 2023, 34(7): 3538-3552. |
| 96 | HU L W, WANG W Y, XIANG Y, et al. Flow field reconstructions with GANs based on radial basis functions[J]. IEEE Transactions on Aerospace and Electronic Systems, 2022, 58(4): 3460-3476. |
| 97 | 王兵. 基于生成式对抗网络的气动建模与优化方法[D]. 成都: 电子科技大学, 2021. |
| WANG B. Aerodynamic modeling and optimization methods based on generative adversarial network[D]. Chengdu: University of Electronic Science and Technology of China, 2021 (in Chinese). | |
| 98 | 陈树生, 金世轶, 林家豪, 等. 基于混合条件生成对抗网络的飞行器气动电磁耦合优化设计方法: CN117910140B[P]. 2024-10-18. |
| CHEN S S, JIN S Y, LIN J H, et al. Optimization design method for aerodynamic electromagnetic coupling of aircraft based on mixed condition generative adversarial network: CN117910140B[P]. 2024-10-18 (in Chinese). | |
| 99 | SEKAR V, JIANG Q H, SHU C, et al. Fast flow field prediction over airfoils using deep learning approach[J]. Physics of Fluids, 2019, 31(5): 057103. |
| 100 | THUEREY N, WEIßENOW K, PRANTL L, et al. Deep learning methods for Reynolds-averaged Navier-Stokes simulations of airfoil flows[J]. AIAA Journal, 2020, 58(1): 25-36. |
| 101 | 曹晓峰, 李鸿岩, 郭承鹏, 等. 基于深度学习的二维翼型流场重构技术研究[J]. 航空科学技术, 2022, 33(7): 106-112. |
| CAO X F, LI H Y, GUO C P, et al. Research on two-dimensional airfoil flow field reconstruction based on deep learning[J]. Aeronautical Science & Technology, 2022, 33(7): 106-112 (in Chinese). | |
| 102 | GUO C Y, WANG Y H, HAN Y, et al. Unsteady flow-field forecasting leveraging a hybrid deep-learning architecture[J]. Physics of Fluids, 2024, 36(6): 067103. |
| 103 | SABATER C, STÜRMER P, BEKEMEYER P. Fast predictions of aircraft aerodynamics using deep-learning techniques[J]. AIAA Journal, 2022, 60(9): 5249-5261. |
| 104 | SAETTA E, TOGNACCINI R, IACCARINO G. Uncertainty quantification in autoencoders predictions: Applications in aerodynamics[J]. Journal of Computational Physics, 2024, 506: 112951. |
| 105 | KIM J, LEE C. Deep unsupervised learning of turbulence for inflow generation at various Reynolds numbers[J]. Journal of Computational Physics, 2020, 406: 109216. |
| 106 | WU H Z, LIU X J, AN W, et al. A deep learning approach for efficiently and accurately evaluating the flow field of supercritical airfoils[J]. Computers & Fluids, 2020, 198: 104393. |
| 107 | WU H Z, LIU X J, AN W, et al. A generative deep learning framework for airfoil flow field prediction with sparse data[J]. Chinese Journal of Aeronautics, 2022, 35(1): 470-484. |
| 108 | YANG Y J, LI R Z, ZHANG Y F, et al. Flowfield prediction of airfoil off-design conditions based on a modified variational autoencoder[J]. AIAA Journal, 2022, 60(10): 5805-5820. |
| 109 | CHEN D L, GAO X, XU C F, et al. FlowGAN: Aconditional generative adversarial network for flow prediction in various conditions[C]∥ 2020 IEEE 32nd International Conference on Tools with Artificial Intelligence (ICTAI). Piscataway: IEEE, 2020: 315-322. |
| 110 | ABAIDI R, ADAMS N A. GAN-based generation of realistic compressible-flow samples from incomplete data[J]. Computers & Fluids, 2024, 269: 106113. |
| 111 | WANG J, HE C, LI R Z, et al. Flow field prediction of supercritical airfoils via variational autoencoder based deep learning framework[J]. Physics of Fluids, 2021, 33(8): 086108. |
| 112 | TAN Z W, LI R Z, ZHANG Y F. Flow field reconstruction of 2D hypersonic inlets based on a variational autoencoder[J]. Aerospace, 2023, 10(9): 825. |
| 113 | LIU G Y, LI R Z, ZHOU X Z, et al. Reconstruction and fast prediction of 3D heat and mass transfer based on a variational autoencoder[J]. International Communications in Heat and Mass Transfer, 2023, 149: 107112. |
| 114 | SOLERA-RICO A, VILA C S, GÓMEZ-LÓPEZ M, et al. β-variational autoencoders and transformers for reduced-order modelling of fluid flows[J]. Nature Communications, 2024, 15(1): 1361. |
| 115 | CHENG M, FANG F, PAIN C C, et al. An advanced hybrid deep adversarial autoencoder for parameterized nonlinear fluid flow modelling[J]. Computer Methods in Applied Mechanics and Engineering, 2020, 372: 113375. |
| 116 | ROZOV V, BREITSAMTER C. Data-driven prediction of unsteady pressure distributions based on deep learning[J]. Journal of Fluids and Structures, 2021, 104: 103316. |
| 117 | LEE S, YOU D. Data-driven prediction of unsteady flow over a circular cylinder using deep learning[J]. Journal of Fluid Mechanics, 2019, 879: 217-254. |
| 118 | LEE S, YOU D. Prediction of laminar vortex shedding over a cylinder using deep learning[DB/OL]. arXiv preprint: 1712.07854, 2017. |
| 119 | 惠心雨, 袁泽龙, 白俊强, 等. 基于深度学习的非定常周期性流动预测方法[J]. 空气动力学学报, 2019, 37(3): 462-469. |
| HUI X Y, YUAN Z L, BAI J Q, et al. A method of unsteady periodic flow field prediction based on the deep learning[J]. Acta Aerodynamica Sinica, 2019, 37(3): 462-469 (in Chinese). | |
| 120 | 高正红, 王超. 飞行器气动外形设计方法研究与进展[J]. 空气动力学学报, 2017, 35(4): 516-528, 454. |
| GAO Z H, WANG C. Aerodynamic shape design methods for aircraft: Status and trends[J]. Acta Aerodynamica Sinica, 2017, 35(4): 516-528, 454 (in Chinese). | |
| 121 | LIGHTHILL M J. A new method of two-dimensional aerodynamic design: R&M 2112[R]. London: Aeronautical Research Council, 1945. |
| 122 | TAKANASHI S. Iterative three-dimensional transonic wing design using integral equations[J]. Journal of Aircraft, 1985, 22(8): 655-660. |
| 123 | DULIKRAVICH G, BAKER D. Aerodynamic shape inverse design using a Fourier series method[C]∥ 37th Aerospace Sciences Meeting and Exhibit. Reston: AIAA, 1999. |
| 124 | 李焦赞, 高正红, 詹浩. 基于目标压力分布优化的翼型反设计方法研究[J]. 弹箭与制导学报, 2008, 28(1): 187-190. |
| LI J Z, GAO Z H, ZHAN H. Study on inverse design method of airfoil based on optimizati on of target pressure distribution[J]. Journal of Projectiles, Rockets, Missiles and Guidance, 2008, 28(1): 187-190 (in Chinese). | |
| 125 | 李焦赞. 基于目标压力分布优化的翼型反设计方法研究[D]. 西安: 西北工业大学, 2007. |
| LI J Z. Study on inverse design method of airfoil based on optimization of target pressure distribution[D]. Xi’an: Northwestern Polytechnical University, 2007 (in Chinese). | |
| 126 | 尚克明. 直升机旋翼翼型的气动设计方法研究[D]. 南京: 南京航空航天大学, 2009. |
| SHANG K M. Research on aerodynamic design method for helicopter rotor airfoils[D]. Nanjing: Nanjing University of Aeronautics and Astronautics, 2009 (in Chinese). | |
| 127 | 刘浩, 徐敏, 叶茂. 基于特征正交分解的跨声速流场重构和翼型反设计方法研究[J]. 空气动力学学报, 2012, 30(4): 539-545. |
| LIU H, XU M, YE M. Investigations of transonic flow field reconstruction and inverse airfoil design based on proper orthogonal decomposition ROM[J]. Acta Aerodynamica Sinica, 2012, 30(4): 539-545 (in Chinese). | |
| 128 | 白俊强, 邱亚松, 华俊. 改进型Gappy POD翼型反设计方法[J]. 航空学报, 2013, 34(4): 762-771. |
| BAI J Q, QIU Y S, HUA J. Improved airfoil inverse design method based on Gappy POD[J]. Acta Aeronautica et Astronautica Sinica, 2013, 34(4): 762-771 (in Chinese). | |
| 129 | 刘俊, 宋文萍, 韩忠华, 等. Kriging模型在翼型反设计中的应用研究[J]. 空气动力学学报, 2014, 32(4): 518-526. |
| LIU J, SONG W P, HAN Z H, et al. Kriging-based airfoil inverse design[J]. Acta Aerodynamica Sinica, 2014, 32(4): 518-526 (in Chinese). | |
| 130 | 何磊, 钱炜祺, 刘滔, 等. 基于深度学习的翼型反设计方法[J]. 航空动力学报, 2020, 35(9): 1909-1917. |
| HE L, QIAN W Q, LIU T, et al. Inverse design method of airfoil based on deep learning[J]. Journal of Aerospace Power, 2020, 35(9): 1909-1917 (in Chinese). | |
| 131 | CHEN W, AHMED F. PaDGAN: Learning to generate high-quality novel designs[J]. Journal of Mechanical Design, 2021, 143(3): 031703. |
| 132 | TAN X, DAIM N, CHATTORAJ J, et al. Airfoil inverse design using conditional generative adversarial networks[C]∥ 2022 17th International Conference on Control, Automation, Robotics and Vision (ICARCV). Piscataway: IEEE Press, 2022: 143-148. |
| 133 | ACHOUR G, SUNG W J, PINON-FISCHER O J, et al. Development of a conditional generative adversarial network for airfoil shape optimization[C]∥ AIAA Scitech 2020 Forum. Reston: AIAA, 2020. |
| 134 | YILMAZ E, GERMAN B. Conditional generative adversarial network framework for airfoil inverse design[C]∥ AIAA Aviation 2020 Forum. Reston: AIAA, 2020. |
| 135 | YONEKURA K, WADA K, SUZUKI K. Generating various airfoil shapes with required lift coefficient using conditional variational autoencoders[DB/OL]. arXiv preprint: 2106.09901, 2021. |
| 136 | YONEKURA K, MIYAMOTO N, SUZUKI K. Inverse airfoil design method for generating varieties of smooth airfoils using conditional WGAN-gp[J]. Structural and Multidisciplinary Optimization, 2022, 65(6): 173. |
| 137 | YONEKURA K, TOMORI Y, SUZUKI K. Airfoil generation and feature extraction using the conditional VAE-WGAN-gp[J]. AI, 2024, 5(4): 2092-2103. |
| 138 | CHATTORAJ J, WONG J C, ZHANG Z X, et al. Tailoring generative adversarial networks for smooth airfoil design[DB/OL]. arXiv preprint: 2404.11816, 2024. |
| 139 | HEYRANI NOBARI A, CHEN W, AHMED F. PcDGAN: Acontinuous conditional diverse generative adversarial network for inverse design[C]∥ Proceedings of the 27th ACM SIGKDD Conference on Knowledge Discovery & Data Mining. New York: ACM, 2021: 606-616. |
| 140 | ZHAO Y X, ZHANG P, SUN G P, et al. CcDPM: A continuous conditional diffusion probabilistic model for inverse design[J]. Proceedings of the AAAI Conference on Artificial Intelligence, 2024, 38(15): 17033-17041. |
| 141 | 吴明雨, 陈志华, 邱志明, 等. 条件生成对抗网络的翼型反设计方法[J]. 宇航学报, 2023, 44(10): 1512-1521. |
| WU M Y, CHEN Z H, QIU Z M, et al. An inverse design method of airfoil using conditional generative adversarial network[J]. Journal of Astronautics, 2023, 44(10): 1512-1521 (in Chinese). | |
| 142 | YONEKURA K, SUZUKI K. Data-driven design exploration method using conditional variational autoencoder for airfoil design[J]. Structural and Multidisciplinary Optimization, 2021, 64(2): 613-624. |
| 143 | CHEN Q Y, WANG J, POPE P, et al. Inverse design of two-dimensional airfoils using conditional generative models and surrogate log-likelihoods[J]. Journal of Mechanical Design, 2022, 144(2): 021712. |
| 144 | 王超杰, 何磊, 李川, 等. 基于注意力机制的翼型反设计方法[J]. 航空动力学报, 2025, 40(1): 292-299. |
| WANG C J, HE L, LI C, et al. Airfoil reverse design method based on self-attention mechanism[J]. Journal of Aerospace Power, 2025, 40(1): 292-299 (in Chinese). | |
| 145 | JIN S Y, CHEN S S, CHE S Q, et al. Airfoil aerodynamic/stealth design based on conditional generative adversarial networks[J]. Physics of Fluids, 2024, 36(7): 077146. |
| 146 | SEKAR V, ZHANG M Q, SHU C, et al. Inverse design of airfoil using a deep convolutional neural network[J]. AIAA Journal, 2019, 57(3): 993-1003. |
| 147 | WANG J, LI R Z, HE C, et al. An inverse design method for supercritical airfoil based on conditional generative models[J]. Chinese Journal of Aeronautics, 2022, 35(3): 62-74. |
| 148 | LEI R W, BAI J Q, WANG H, et al. Deep learning based multistage method for inverse design of supercritical airfoil[J]. Aerospace Science and Technology, 2021, 119: 107101. |
| 149 | YANG S, LEE S G, YEE K. Inverse design optimization framework via a two-step deep learning approach: Application to a wind turbine airfoil[J]. Engineering with Computers, 2023, 39(3): 2239-2255. |
| 150 | WANG C, WANG S Y, WANG L Y, et al. Framework of nacelle inverse design method based on improved generative adversarial networks[J]. Aerospace Science and Technology, 2022, 121: 107365. |
| 151 | 陈树生, 林家豪, 翟丽君, 等. 基于生成式扩散模型的飞行器气动电磁耦合设计方法: CN118133430A[P]. 2024-06-04. |
| CHEN S S, LIN J H, ZHAI L J, et al. Design method of aerodynamic electromagnetic coupling for aircraft based on generative diffusion model: CN118133430A[P]. 2024-06-04 (in Chinese). | |
| 152 | 杨才东, 李承阳, 李忠博, 等. 深度学习的图像超分辨率重建技术综述[J]. 计算机科学与探索, 2022, 16(9): 1990-2010. |
| YANG C D, LI C Y, LI Z B, et al. Review of image super-resolution reconstruction algorithms based on deep learning[J]. Journal of Frontiers of Computer Science and Technology, 2022, 16(9): 1990-2010 (in Chinese). | |
| 153 | 许钦. 基于深度学习的湍流超分辨率算法研究[D]. 桂林: 广西师范大学, 2023. |
| XU Q. Research on turbulent super-resolution algorithm based on deep learning[D]. Guilin: Guangxi Normal University, 2023 (in Chinese). | |
| 154 | 聂涛. 基于最大后验概率的视频超分辨率算法研究[D]. 杭州: 浙江大学, 2014. |
| NIE T. Research on video super-resolution algorithm based on maximum a posteriori[D]. Hangzhou: Zhejiang University, 2014 (in Chinese). | |
| 155 | 白旭, 卜丽静, 赵国忱, 等. 多特征的POCS图像超分辨率重建方法[J]. 测绘科学, 2022, 47(12): 174-183. |
| BAI X, BU L J, ZHAO G C, et al. POCS image super-resolution reconstruction method based on multi-feature[J]. Science of Surveying and Mapping, 2022, 47(12): 174-183 (in Chinese). | |
| 156 | 李展, 陈清亮, 彭青玉, 等. 基于MAP的单帧字符图像超分辨率重建[J]. 电子学报, 2015, 43(1): 191-197. |
| LI Z, CHEN Q L, PENG Q Y, et al. MAP-based single-frame super-resolution reconstruction for character image[J]. Acta Electronica Sinica, 2015, 43(1): 191-197 (in Chinese). | |
| 157 | 韩阳, 朱军鹏, 郭春雨, 等. 基于扩散模型的流场超分辨率重建方法[J]. 力学学报, 2023, 55(10): 2309-2320. |
| HAN Y, SONG J P, GUO C Y, et al. A flow field super-resolution reconstruction method based on diffusion model[J]. Chinese Journal of Theoretical and Applied Mechanics, 2023, 55(10): 2309-2320 (in Chinese). | |
| 158 | BENJAMIN ERICHSON N, MATHELIN L, YAO Z W, et al. Shallow neural networks for fluid flow reconstruction with limited sensors[J]. Proceedings Mathematical, Physical, and Engineering Sciences, 2020, 476(2238): 20200097. |
| 159 | NAIR N J, GOZA A. Leveraging reduced-order models for state estimation using deep learning[J]. Journal of Fluid Mechanics, 2020, 897: R1. |
| 160 | 田野, 邓雪, 郭明明, 等. 深度学习技术在超燃冲压发动机流场分析中应用研究[J]. 防护工程, 2024, 46(2): 26-35. |
| TIAN Y, DENG X, GUO M M, et al. Application research of deep learning technology in flow field analysis of scramjet engines[J]. Protective Engineering, 2024, 46(2): 26-35 (in Chinese). | |
| 161 | 陈皓, 郭明明, 田野, 等. 卷积神经网络在流场重构研究中的进展[J]. 力学学报, 2022, 54(9): 2343-2360. |
| CHEN H, GUO M M, TIAN Y, et al. Progress of convolution neural networks in flow field reconstruction[J]. Chinese Journal of Theoretical and Applied Mechanics, 2022, 54(9): 2343-2360 (in Chinese). | |
| 162 | GÜEMES A, DISCETTI S, IANIRO A, et al. From coarse wall measurements to turbulent velocity fields through deep learning[J]. Physics of Fluids, 2021, 33(7): 075121. |
| 163 | LEE J N, LEE S, YOU D. Deep learning approach in multi-scale prediction of turbulent mixing-layer[DB/OL]. arXiv preprint: 1809.07021, 2018. |
| 164 | FUKAMI K, FUKAGATA K, TAIRA K. Super-resolution analysis via machine learning: A survey for fluid flows[J]. Theoretical and Computational Fluid Dynamics, 2023, 37(4): 421-444. |
| 165 | LI R, SONG B Y, CHEN Y R, et al. Deep learning reconstruction of high-Reynolds-number turbulent flow field around a cylinder based on limited sensors[J]. Ocean Engineering, 2024, 304: 117857. |
| 166 | LEDIG C, THEIS L, HUSZÁR F, et al. Photo-realistic single image super-resolution using a generative adversarial network[C]∥ 2017 IEEE Conference on Computer Vision and Pattern Recognition (CVPR). Piscataway: IEEE Press, 2017: 105-114. |
| 167 | DENG Z W, HE C X, LIU Y Z, et al. Super-resolution reconstruction of turbulent velocity fields using a generative adversarial network-based artificial intelligence framework[J]. Physics of Fluids, 2019, 31(12): 125111. |
| 168 | JEON Y, YOU D. Super-resolution reconstruction of transitional boundary layers using a deep neural network[J]. International Journal of Aeronautical and Space Sciences, 2023, 24(4): 1015-1031. |
| 169 | YOUSIF M Z, YU L Q, LIM H C. Super-resolution reconstruction of turbulent flow fields at various Reynolds numbers based on generative adversarial networks[J]. Physics of Fluids, 2022, 34(1): 015130. |
| 170 | XU W J, LUO W Y, WANG Y, et al. Data-driven three-dimensional super-resolution imaging of a turbulent jet flame using a generative adversarial network[J]. Applied Optics, 2020, 59(19): 5729-5736. |
| 171 | XIE Y, FRANZ E, CHU M Y, et al. tempoGAN: A temporally coherent, volumetric GAN for super-resolution fluid flow[J]. ACM Transactions on Graphics, 2018, 37(4): 1-15. |
| 172 | KIM H, KIM J, WON S, et al. Unsupervised deep learning for super-resolution reconstruction of turbulence[J]. Journal of Fluid Mechanics, 2021, 910: A29. |
| 173 | BODE M, GAUDING M, LIAN Z Y, et al. Using physics-informed enhanced super-resolution generative adversarial networks for subfilter modeling in turbulent reactive flows[J]. Proceedings of the Combustion Institute, 2021, 38(2): 2617-2625. |
| 174 | GAUDING M, BODE M. Using physics-informed enhanced super-resolution generative adversarial networks to reconstruct mixture fraction statistics of turbulent jet flows[M]∥ High Performance Computing. Cham: Springer International Publishing, 2021: 138-153. |
| 175 | YOUSIF M Z, YU L Q, LIM H C. High-fidelity reconstruction of turbulent flow from spatially limited data using enhanced super-resolution generative adversarial network[J]. Physics of Fluids, 2021, 33(12): 125119. |
| 176 | WERHAHN M, XIE Y, CHU M Y, et al. A multi-pass GAN for fluid flow super-resolution[J]. Proceedings of the ACM on Computer Graphics and Interactive Techniques, 2019, 2(2): 1-21. |
| 177 | 陈皓, 郭明明, 田野, 等. 超燃冲压发动机燃烧室流场超分辨率重建[J]. 推进技术, 2024, 45(1): 179-189. |
| CHEN H, GUO M M, TIAN Y, et al. Super resolution reconstruction of flow field in scramjet combustor[J]. Journal of Propulsion Technology, 2024, 45(1): 179-189 (in Chinese). | |
| 178 | QI J H, MA H B. A combined model of diffusion model and enhanced residual network for super-resolution reconstruction of turbulent flows[J]. Mathematics, 2024, 12(7): 1028. |
| 179 | SHU D L, LI Z J, BARATI FARIMANI A. A physics-informed diffusion model for high-fidelity flow field reconstruction[J]. Journal of Computational Physics, 2023, 478: 111972. |
| 180 | SHAN S M, WANG P K, CHEN S, et al. PiRD: Physics-informed residual diffusion for flow field reconstruction[DB/OL]. arXiv preprint: 2404.08412, 2024. |
| 181 | BAO K R, ZHANG X Y, PENG W, et al. Deep learning method for super-resolution reconstruction of the spatio-temporal flow field[J]. Advances in Aerodynamics, 2023, 5(1): 19. |
| 182 | YANG F Z, YANG H, FU J L, et al. Learning texture transformer network for image super-resolution[C]∥2020 IEEE/CVF Conference on Computer Vision and Pattern Recognition (CVPR). Piscataway: IEEE Press, 2020: 5790-5799. |
| 183 | LI X, YANG Z, YANG H. Hybrid-attention-based Swin-Transformer super-resolution reconstruction for tomographic particle image velocimetry[J]. Physics of Fluids, 2024, 36(6): 065132. |
| 184 | ZENG K, ZHANG Y, XU H, et al. Super-resolution reconstruction of turbulent flows with a hybrid framework of attention[J]. Physics of Fluids, 2024, 36(6): 065107. |
| 185 | 刘杨. 基于深度学习的流场原位可视化关键技术研究[D]. 长沙: 国防科技大学, 2020. |
| LIU Y. Research on flow in situ visualization based on deep learning[D]. Changsha: National University of Defense Technology, 2020 (in Chinese). | |
| 186 | LIU Y, WANG Y Q, DENG L, et al. A novel in situ compression method for CFD data based on generative adversarial network[J]. Journal of Visualization, 2019, 22(1): 95-108. |
| 187 | BUZZICOTTI M, BONACCORSO F, DI LEONI P C, et al. Reconstruction of turbulent data with deep generative models for semantic inpainting from TURB-Rot database[J]. Physical Review Fluids, 2021, 6(5): 050503. |
| 188 | POST J. The next generation air transportation system of the United States: Vision, accomplishments, and future directions[J]. Engineering, 2021, 7(4): 427-430. |
| 189 | BOLIĆ T, RAVENHILL P. SESAR: The past, present, and future of European air traffic management research[J]. Engineering, 2021, 7(4): 448-451. |
| 190 | 郭正玉, 刘浩宇, 苏雨. 空战目标轨迹预测技术研究综述[J]. 航空兵器, 2024, 31(2): 32-43. |
| GUO Z Y, LIU H Y, SU Y. Review of research on airborne target trajectory prediction technology[J]. Aero Weaponry, 2024, 31(2): 32-43 (in Chinese). | |
| 191 | 乔少杰, 韩楠, 朱新文, 等. 基于卡尔曼滤波的动态轨迹预测算法[J]. 电子学报, 2018, 46(2): 418-423. |
| QIAO S J, HAN N, ZHU X W, et al. A dynamic trajectory prediction algorithm based on Kalman filter[J]. Acta Electronica Sinica, 2018, 46(2): 418-423 (in Chinese). | |
| 192 | 郑天宇, 姚郁, 贺风华. 基于可学习EKF的高超声速飞行器航迹估计[J]. 哈尔滨工业大学学报, 2020, 52(6): 160-170. |
| ZHENG T Y, YAO Y, HE F H. Trajectory estimation of a hypersonic flight vehicle via L-EKF[J]. Journal of Harbin Institute of Technology, 2020, 52(6): 160-170 (in Chinese). | |
| 193 | MATHEW W, RAPOSO R, MARTINS B. Predicting future locations with hidden Markov models[C]∥ Proceedings of the 2012 ACM Conference on Ubiquitous Computing. New York: ACM, 2012: 911-918. |
| 194 | 翟岱亮, 雷虎民, 李炯, 等. 基于自适应IMM的高超声速飞行器轨迹预测[J]. 航空学报, 2016, 37(11): 3466-3475. |
| ZHAI D L, LEI H M, LI J, et al. Trajectory prediction of hypersonic vehicle based on adaptive IMM[J]. Acta Aeronautica et Astronautica Sinica, 2016, 37(11): 3466-3475 (in Chinese). | |
| 195 | TASTAMBEKOV K, PUECHMOREL S, DELAHAYE D, et al. Aircraft trajectory forecasting using local functional regression in Sobolev space[J]. Transportation Research Part C: Emerging Technologies, 2014, 39: 1-22. |
| 196 | 奚之飞, 徐安, 寇英信, 等. 基于改进粒子群算法辨识Volterra级数的目标机动轨迹预测[J]. 航空学报, 2020, 41(12): 324183. |
| XI Z F, XU A, KOU Y X, et al. Target maneuver trajectory prediction based on Volterra series identified by improved particle swarm algorithm[J]. Acta Aeronautica et Astronautica Sinica, 2020, 41(12): 324183 (in Chinese). | |
| 197 | 张宏鹏, 黄长强, 唐上钦,等. 基于卷积神经网络的无人作战飞机飞行轨迹实时预测[J]. 兵工学报, 2020, 41(9): 1894-1903. |
| ZHANG H P, HUANG C Q, TANG S Q, et al. CNN-based real-time prediction method of flight trajectory of unmanned combat aerial vehicle[J]. Acta Armamentarii, 2020, 41(9): 1894-1903 (in Chinese). | |
| 198 | ZENG W L, QUAN Z B, ZHAO Z Y, et al. A deep learning approach for aircraft trajectory prediction in terminal airspace[J]. IEEE Access, 2020, 8: 151250-151266. |
| 199 | 石庆研, 岳聚财, 韩萍, 等. 基于LSTM-ARIMA模型的短期航班飞行轨迹预测[J]. 信号处理, 2019, 35(12): 2000-2009. |
| SHI Q Y, YUE J C, HAN P, et al. Short-term flight trajectory prediction based on LSTM-ARIMA model[J]. Journal of Signal Processing, 2019, 35(12): 2000-2009 (in Chinese). | |
| 200 | 崔亚奇, 熊伟, 何友. 不确定航迹自适应预测模型[J]. 航空学报, 2019, 40(5): 322557. |
| CUI Y Q, XIONG W, HE Y. Adaptive forecast model for uncertain track[J]. Acta Aeronautica et Astronautica Sinica, 2019, 40(5): 322557 (in Chinese). | |
| 201 | LIU Y H, WANG H L, FAN J X, et al. Control-oriented UAV highly feasible trajectory planning: A deep learning method[J]. Aerospace Science and Technology, 2021, 110: 106435. |
| 202 | MA L, TIAN S. A hybrid CNN-LSTM model for aircraft 4D trajectory prediction[J]. IEEE Access, 2020, 8: 134668-134680. |
| 203 | ZHONG G, ZHANG H H, ZHOU J Y, et al. Short-term 4D trajectory prediction for UAV based on spatio-temporal trajectory clustering[J]. IEEE Access, 2022, 10: 93362-93380. |
| 204 | 孔建国, 李亚彬, 张时雨, 等. 基于CNN-LSTM-attention模型航迹预测研究[J]. 航空计算技术, 2023, 53(1): 1-5. |
| KONG J G, LI Y B, ZHANG S Y, et al. Research on track prediction based on CNN-LSTM-attention model[J]. Aeronautical Computing Technique, 2023, 53(1): 1-5 (in Chinese). | |
| 205 | 王堃, 周志崇,曲凯, 等. 基于注意力机制的CNN-LSTM模型的航迹预测[J]. 空军工程大学学报, 2023, 24(6): 50-57. |
| WANG K, ZHOU Z C, QU K, et al. Real-time track prediction of CNN-LSTM model based on attention mechanism[J]. Journal of Air Force Engineering University, 2023, 24(6): 50-57 (in Chinese). | |
| 206 | 李战武, 张帅, 乔英峰, 等. 基于自注意力机制和CNN-LSTM的空战目标机动轨迹预测[J]. 兵器装备工程学报, 2023, 44(7): 209-216. |
| LI Z W, ZHANG S, QIAO Y F, et al. Maneuvering trajectory prediction of air combat targets based on self-attention mechanism and CNN-LSTM[J]. Journal of Ordnance Equipment Engineering, 2023, 44(7): 209-216 (in Chinese). | |
| 207 | 方伟, 汤淼, 闫文君, 等. 基于残差神经网络和LSTM的飞行轨迹预测[J]. 舰船电子工程, 2023, 43(10): 42-46. |
| FANG W, TANG M, YAN W J, et al. Flight trajectory prediction based on residual neural network and LSTM[J]. Ship Electronic Engineering, 2023, 43(10): 42-46 (in Chinese). | |
| 208 | 王硕, 吴楠, 黄洁, 等.基于残差修正CNN-BiLSTM的空中目标航迹短期预测算法[J]. 指挥控制与仿真, 2024, 46(1): 55-63. |
| WANG S, WU N, HUANG J, et al. Short-term prediction algorithm of air target track based on residual correction CNN-BiLSTM[J]. Command Control & Simulation, 2024, 46(1): 55-63 (in Chinese). | |
| 209 | 张飞桥, 张亦驰, 严皓. 基于改进卷积网络的终端区4D航迹预测与冲突检测[J]. 科学技术与工程, 2024, 24(5): 2150-2157. |
| ZHANG F Q, ZHANG Y C, YAN H. Improved convolutional network based 4D trajectory prediction and conflict detection in terminal areas[J]. Science Technology and Engineering, 2024, 24(5): 2150-2157 (in Chinese). | |
| 210 | WU X P, YANG H Y, CHEN H, et al. Long-term 4D trajectory prediction using generative adversarial networks[J]. Transportation Research Part C: Emerging Technologies, 2022, 136: 103554. |
| 211 | XIANG J, XIE J F, CHEN J. Landing trajectory prediction for UAS based on generative adversarial network[C]∥ AIAA Scitech 2023 Forum. Reston: AIAA, 2023. |
| 212 | 陈玉立, 佟强, 谌彤童, 等. 基于注意力机制和生成对抗网络的飞行器短期航迹预测模型[J]. 计算机应用, 2022, 42(10): 3292-3299. |
| CHEN Y L, TONG Q, CHEN T T, et al. Short-term trajectory prediction model of aircraft based on attention mechanism and generative adversarial network[J]. Journal of Computer Applications, 2022, 42(10): 3292-3299 (in Chinese). | |
| 213 | ZHANG H Y, LIU Z Z. Four-dimensional aircraft trajectory prediction based on generative deep learning[J]. Journal of Aerospace Information Systems, 2024, 21(7): 554-567. |
| 214 | TONG Q, HU J Q, CHEN Y L, et al. Long-term trajectory prediction model based on transformer[J]. IEEE Access, 2023, 11: 143695-143703. |
| 215 | DONG X C, TIAN Y, NIU K X, et al. Research on flight trajectory prediction method based on transformer[C]∥ International Conference on Smart Transportation and City Engineering (STCE 2023).New York: SPIE, 2024. |
| 216 | VOS R W, SUN J, HOEKSTRA J M. A transformer-based trajectory prediction model to support air traffic demand forecasting[C]∥ International Conference on Research in Air Transportation. 2024: ICRAT 2024-87. |
| 217 | ZHANG W X, PAYAN A, MAVRIS D. Aircraft trajectory prediction in terminal airspace through deep learning approaches[C]∥ AIAA Aviation Forum and Ascend 2024. Reston: AIAA, 2024. |
| 218 | 狄子琦, 王翔宇, 吴双, 等. 基于Transformer架构的高超声速飞行器轨迹生成与预测算法[J]. 空天防御, 2023, 6(4): 35-41. |
| DI Z Q, WANG X Y, WU S, et al. An algorithm for trajectory generation and prediction of hypersonic vehicle based on Transformer architecture[J]. Air & Space Defense, 2023, 6(4): 35-41 (in Chinese). | |
| 219 | SILVESTRE J, MIELGO P, BREGON A, et al. Multi-route aircraft trajectory prediction using temporal fusion transformers[J]. IEEE Access, 2024, 12: 174094-174106. |
| 220 | LUO A F, LUO Y X, LIU H, et al. An improved transformer‐based model for long‐term 4D trajectory prediction in civil aviation[J]. IET Intelligent Transport Systems, 2024, 18(9): 1588-1598. |
| 221 | HASHEMI S M, HASHEMI S ALI, BOTEZ R M, et al. Aircraft trajectory prediction enhanced through resilient generative adversarial networks secured by blockchain: Application to UAS-S4 ehécatl[J]. Applied Sciences, 2023, 13(17): 9503. |
| 222 | LIU Y L, HANSEN M. Predicting aircraft trajectories: A deep generative convolutional recurrent neural networks approach[DB/OL]. arXiv preprint: 1812.11670, 2018. |
| 223 | PANG Y T, LIU Y M. Conditional Generative Adversarial Networks (CGAN) for aircraft trajectory prediction considering weather effects[C]∥ AIAA Scitech 2020 Forum. Reston: AIAA, 2020. |
| 224 | YEH S T, DU X S. Optimal tilt-wing eVTOL takeoff trajectory prediction using regression generative adversarial networks[J]. Mathematics, 2024, 12(1): 26. |
| 225 | YEH S T, DU X S. Transfer-learning-enhanced regression generative adversarial networks for optimal eVTOL takeoff trajectory prediction[J]. Electronics, 2024, 13(10): 1911. |
| 226 | WANG Y H, CHEN Y Y, YU R, et al. Cooperative trajectory prediction of UAVs via generative adversarial networks[C]∥ IECON 2023-49th Annual Conference of the IEEE Industrial Electronics Society. Piscataway: IEEE Press, 2023: 1-6. |
| 227 | 张百川, 毕文豪, 张安, 等. 基于Transformer模型的空战飞行器轨迹预测误差补偿方法[J]. 航空学报, 2023, 44(9): 327413. |
| ZHANG B C, BI W H, ZHANG A, et al. Transformer-based error compensation method for air combat aircraft trajectory prediction[J]. Acta Aeronautica et Astronautica Sinica, 2023, 44(9): 327413 (in Chinese). | |
| 228 | 石争浩, 仵晨伟, 李成建, 等. 航空遥感图像深度学习目标检测技术研究进展[J]. 中国图象图形学报, 2023, 28(9): 2616-2643. |
| SHI Z H, WU C W, LI C J, et al. Object detection techniques based on deep learning for aerial remote sensing images: A survey[J]. Journal of Image and Graphics, 2023, 28(9): 2616-2643 (in Chinese). | |
| 229 | 耿创,宋品德, 曹立佳. YOLO算法在目标检测中的研究进展[J]. 兵器装备工程学报, 2022, 43(9): 162-173. |
| GENG C, SONG P D, CAO L J. Research progress of YOLO algorithm in target detection[J]. Journal of Ordnance Equipment Engineering, 2022, 43(9): 162-173 (in Chinese). | |
| 230 | 裴伟, 许晏铭, 朱永英, 等. 改进的SSD航拍目标检测方法[J]. 软件学报, 2019, 30(3): 738-758. |
| PEI W, XU Y M, ZHU Y Y, et al. The target detection method of aerial photography images with improved SSD[J]. Journal of Software, 2019, 30(3): 738-758 (in Chinese). | |
| 231 | BOUDJIT K, RAMZAN N. Human detection based on deep learning YOLO-v2 for real-time UAV applications[J]. Journal of Experimental & Theoretical Artificial Intelligence, 2022, 34(3): 527-544. |
| 232 | SHASHANK A, SAJITHVARIYAR V V, SOWMYA V, et al. Identifying epiphytes in drones photos with a conditional generative adversarial network (C-GAN)[J]. The International Archives of the Photogrammetry, Remote Sensing and Spatial Information Sciences, 2020,44: 99-104. |
| 233 | CARION N, MASSA F, SYNNAEVE G, et al. End-to-end object detection with transformers[M]∥ Computer Vision-ECCV 2020. Cham: Springer International Publishing, 2020: 213-229. |
| 234 | LEBEDEV M A, VIZILTER Y V, VYGOLOV O V, et al. Change detection in remote sensing images using conditional adversarial networks[J]. ISPRS-International Archives of the Photogrammetry, Remote Sensing and Spatial Information Sciences, 2018, 422: 565-571. |
| 235 | NIU X D, GONG M G, ZHAN T, et al. A conditional adversarial network for change detection in heterogeneous images[J]. IEEE Geoscience and Remote Sensing Letters, 2019, 16(1): 45-49. |
| 236 | ZHANG Y H, SUN H, ZUO J W, et al. Aircraft type recognition in remote sensing images based on feature learning with conditional generative adversarial networks[J]. Remote Sensing, 2018, 10(7): 1123. |
| 237 | LI R, PENG Y, YANG Q Q. Fusion enhancement: UAV target detection based on multi-modal GAN[C]∥2023 IEEE 7th Information Technology and Mechatronics Engineering Conference (ITOEC). Piscataway: IEEE Press, 2023: 1953-1957. |
| 238 | REN K, GAO Y, WAN M J, et al. Infrared small target detection via region super resolution generative adversarial network[J]. Applied Intelligence, 2022, 52(10): 11725-11737. |
| 239 | SALAUDEEN H, ÇELEBI E. Pothole detection using image enhancement GAN and object detection network[J]. Electronics, 2022, 11(12): 1882. |
| 240 | RABBI J, RAY N, SCHUBERT M, et al. Small-object detection in remote sensing images with end-to-end edge-enhanced GAN and object detector network[J]. Remote Sensing, 2020, 12(9): 1432. |
| 241 | WANG J Y, LI Y N, CHEN W X. UAV aerial image generation of crucial components of high-voltage transmission lines based on multi-level generative adversarial network[J]. Remote Sensing, 2023, 15(5): 1412. |
| 242 | LI J N, LIANG X D, WEI Y C, et al. Perceptual generative adversarial networks for small object detec-tion[C]∥ Proceedings of the IEEE Conference on Computer Vision and Pattern Recognition. Piscataway: IEEE Press, 2017: 1222-1230. |
| 243 | YİĞİT S. Improving object detection of UAV images with real-ESRGAN[J]. Recent Advances in Science and Engineering, 2023, 3(2): 33-39. |
| 244 | XI Y, JIA W J, ZHENG J B, et al. DRL-GAN: Dual-stream representation learning GAN for low-resolution image classification in UAV applications[J]. IEEE Journal of Selected Topics in Applied Earth Observations and Remote Sensing, 2020, 14: 1705-1716. |
| 245 | LI X, DUAN H B, TIAN Y L, et al. Exploring image generation for UAV change detection[J]. IEEE/CAA Journal of Automatica Sinica, 2022, 9(6): 1061-1072. |
| 246 | BRAIS B, DANIELC, LORENZOS, et al. A full data augmentation pipeline for small object detection based on generative adversarial networks[J]. Pattern Recognition, 2023, 133: 108998. |
| 247 | 雷毅飞, 王露禾, 贺泊茗,等. 基于深度强化学习的多无人机空战机动策略研究[J]. 航空科学技术, 2024, 35(3): 111-118. |
| LEI Y F, WANG L H, HE B M, et al. Research on multi-UAV air combat maneuver strategy based on deep reinforcement learning[J]. Aeronautical Science & Technology, 2024, 35(3): 111-118 (in Chinese). | |
| 248 | 杨志鹏, 林松, 曾长, 等. 基于深度强化学习的多飞行器自适应协同航路规划[J]. 战术导弹技术, 2024(2): 106-116. |
| YANG Z P, LIN S, ZENG C, et al. Multi-aircraft adaptive cooperative route planning based on deep reinforcement learning[J]. Tactical Missile Technology, 2024(2): 106-116 (in Chinese). | |
| 249 | 丁溶, 曹承钰, 李繁飙, 等. 基于深度强化学习的变外形飞行器姿态控制[J]. 航天控制, 2024, 42(2): 55-61. |
| DING R, CAO C Y, LI F B, et al. Attitude control of morphing vehicle based on deep reinforcement learning[J]. Aerospace Control, 2024, 42(2): 55-61 (in Chinese). | |
| 250 | 白成超, 张琦, 谢旭东, 等. 面向复杂决策的OODA环: 智能赋能与认知增强[J]. 指挥与控制学报, 2024, 10(3): 284-297. |
| BAI C C, ZHANG Q, XIE X D, et al. OODA ring theory for complex decision-making: Intelligent empowerment and cognitive enhancement[J]. Journal of Command and Control, 2024, 10(3): 284-297 (in Chinese). |
| [1] | 吴一全, 童康. 基于深度学习的无人机航拍图像小目标检测研究进展[J]. 航空学报, 2025, 46(3): 30848-030848. |
| [2] | 罗旭东, 吴一全, 陈金林. 无人机航拍影像目标检测与语义分割的深度学习方法研究进展[J]. 航空学报, 2024, 45(6): 28822-028822. |
| [3] | 李少毅, 卫孟杰, 杨俊彦, 杨曦, 孟中杰. 红外多波段成像末制导技术研究现状与展望[J]. 航空学报, 2024, 45(20): 630427-630427. |
| [4] | 李少毅, 张雅淇, 程岳, 杨曦, 张良, 林健, 孟中杰. 场景抽象语义综合模型及其在红外弱小目标检测中的应用[J]. 航空学报, 2024, 45(20): 630702-630702. |
| [5] | 于傲泽, 魏维伟, 王平, 张金强, 柯文雄. 基于分块复合注意力的无人机小目标检测算法[J]. 航空学报, 2024, 45(14): 629148-629148. |
| [6] | 王潇, 刘贞报. 基于多层多向Transformer的红外弱小目标检测[J]. 航空学报, 2024, 45(14): 629490-629490. |
| [7] | 刘延芳, 佘佳宇, 袁秋帆, 周芮, 齐乃明. 无人机遥感图像实时小目标检测方法[J]. 航空学报, 2024, 45(14): 630119-630119. |
| [8] | 肖欣林, 施伟超, 郑向涛, 高跃明, 卢孝强. 基于多模型协同的舰船目标检测[J]. 航空学报, 2024, 45(14): 630241-630241. |
| [9] | 李峻宇, 刘乾坤, 付莹. 融合注意力机制的红外小目标检测[J]. 航空学报, 2024, 45(14): 628959-628959. |
| [10] | 武星蕊, 彭锐晖, 孙殿星, 谭顺成, 张一泓, 韦文斌. 基于TransUNet的机动微弱目标智能检测前跟踪算法[J]. 航空学报, 2024, 45(12): 329466-329466. |
| [11] | 甘纪强, 王小平. 基于虚拟样本生成的铺丝表面缺陷检测[J]. 航空学报, 2024, 45(1): 428624-428624. |
| [12] | 陈立群, 邹旭, 张磊, 朱颖盼, 王港, 陈金勇. 基于国产商用器件的星载智能目标检测技术[J]. 航空学报, 2023, 44(S2): 728860-728860. |
| [13] | 奉志强, 谢志军, 包正伟, 陈科伟. 基于改进YOLOv5的无人机实时密集小目标检测算法[J]. 航空学报, 2023, 44(7): 327106-327106. |
| [14] | 冒国韬, 邓天民, 于楠晶. 基于多尺度分割注意力的无人机航拍图像目标检测算法[J]. 航空学报, 2023, 44(5): 326738-326738. |
| [15] | 苑玉彬, 吴一全, 赵朗月, 陈金林, 赵其昌. 基于深度学习的无人机航拍视频多目标检测与跟踪研究进展[J]. 航空学报, 2023, 44(18): 28334-028334. |
| 阅读次数 | ||||||
|
全文 |
|
|||||
|
摘要 |
|
|||||
版权所有 © 航空学报编辑部
版权所有 © 2011航空学报杂志社
主管单位:中国科学技术协会 主办单位:中国航空学会 北京航空航天大学

