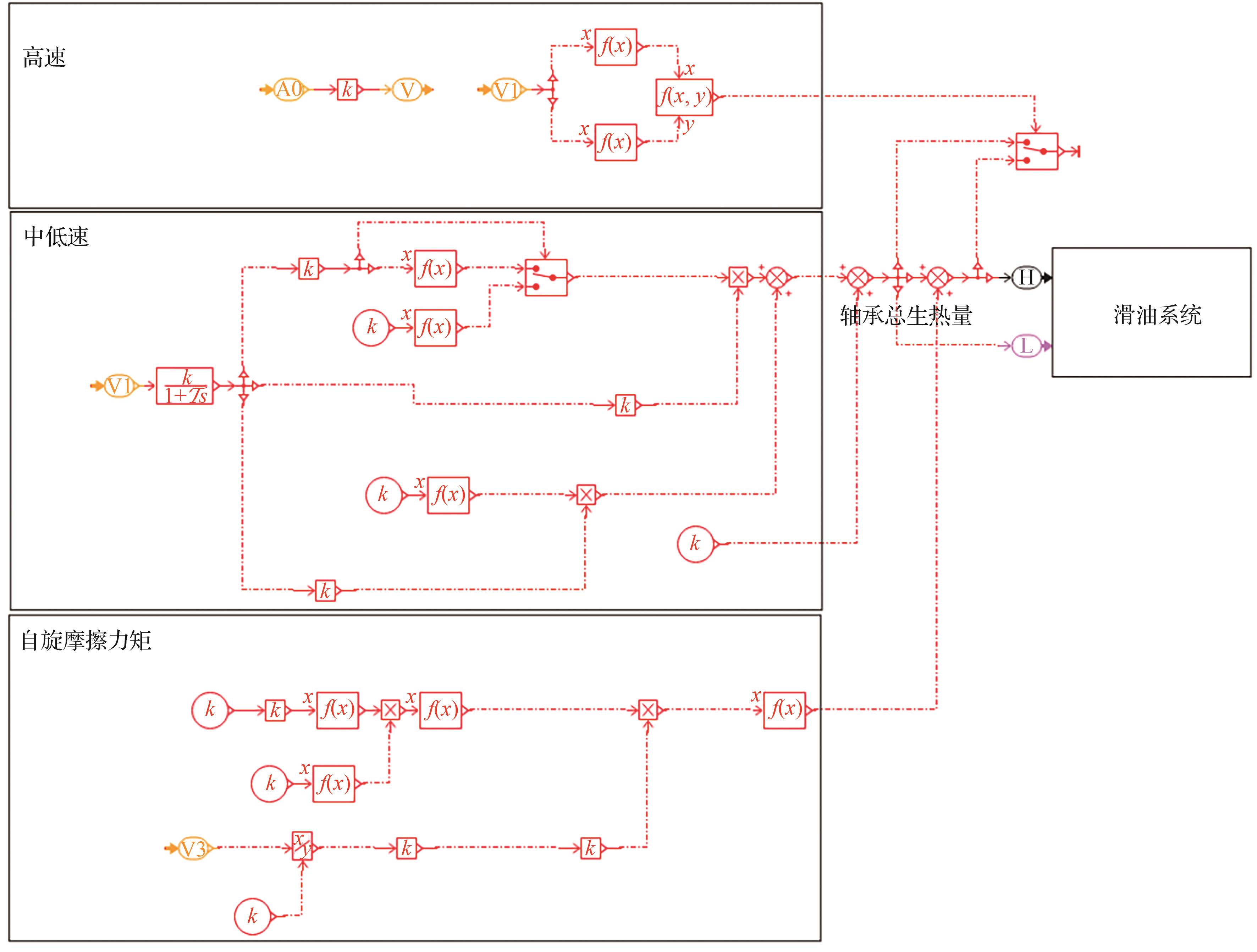
1 滑油系统原理
2 滑油系统温升分析
2.1 齿轮热载荷计算模型
2.2 轴承热载荷计算模型
图 6 转速、轴向载荷与接触椭圆关系曲线Fig.6 Relation curves of rotational speed, axial load and contact ellipse |
2.3 散热边界条件分析
表2 滑油物性参数Table 2 Oil physical property parameters |
| 名称 | 参数 |
|---|---|
| 滑油导热系数/(W·(m·K)-1) | 0.152 |
| 滑油的运动黏度/(mm2·s-1) | 40 |
| 滑油密度/(kg·m-3) | 909.972 7 |
| 滑油比热/(kJ·(kg·K)-1) | 1.84 |
2.4 滑油系统温升建模
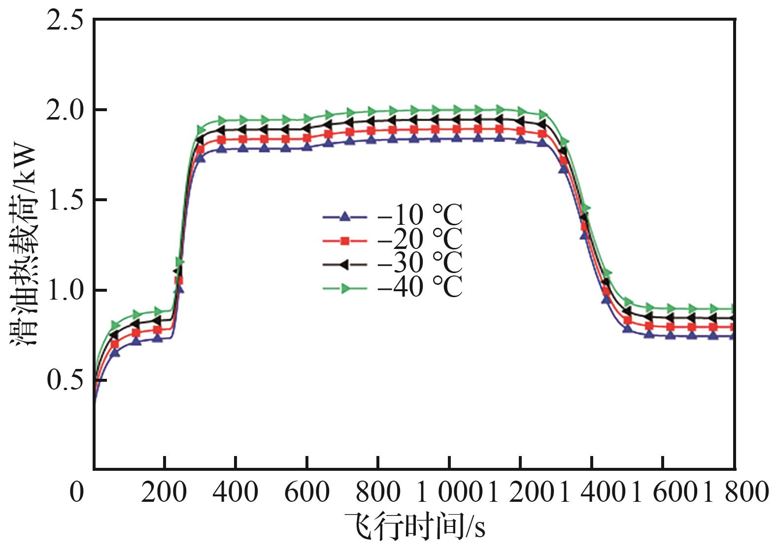
3 滑油系统仿真建模及分析
表3 滑油泵与发动机转速对应关系Table 3 Corresponding relationship between oil pump and engine rotational speed |
| 发动机转速/% | 滑油泵转速/ (r·min-1) | 发动机转速/% | 滑油泵转速/(r·min-1) |
|---|---|---|---|
| 10 | 1 000 | 65 | 7 200 |
| 15 | 1 500 | 70 | 7 400 |
| 20 | 2 000 | 75 | 7 600 |
| 25 | 2 500 | 80 | 8 000 |
| 30 | 3 000 | 85 | 9 000 |
| 35 | 3 500 | 90 | 10 000 |
| 40 | 4 000 | 95 | 11 000 |
| 45 | 4 500 | 100 | 12 000 |
| 50 | 5 000 | 105 | 12 000 |
| 55 | 6 000 | 110 | 12 000 |
| 60 | 7 000 | 120 | 12 000 |

